|
Learning Objectives of this
article:
-
Define and explain capital rationing decision
process?
Definition and Explanation:
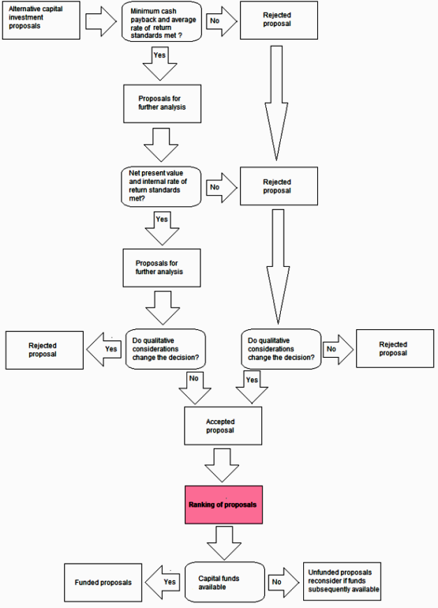
Capital rationing is the process by
which management allocates available investment
funds among competing capital investment proposals.
Normally, management uses various combinations of
the valuation methods in developing an effective
approach to capital rationing.
In capital rationing, an initial screening of
alternative proposals is usually performed by
establishing minimum standards for the cash payback
and the average rate of return methods. The
proposals that survive this initial screening are
further analyzed using the net present value and
internal rate of return methods. Throughout the
capital rationing process, qualitative factors
related to each proposal should also be considered.
For example the acquisition of new, more efficient
equipment that eliminates several jobs could lower
employee morale to a level that could decrease over
all plant productivity. alternatively, new equipment
might improve the quality of the product and thus
increase consumer satisfaction and sales. The
final step in the capital rationing process is to
rank the proposals according to management's
criteria, compare the proposals with the funds
available, and select the proposals to be funded.
The unfunded proposals may be considered if funds
later become available. The following flowchart
portrays the capital rationing decision process:
Capital Rationing Decision Process
 |